Vol. 18 No. 2 (2020)
Áreas en este número:
QUÍMICA
- Síntesis asistida por microondas de nanopartículas de ZnO y su actividad fotocatalítica: Efecto del Ph
- Recuperación de ácido cítrico a partir de un caldo de fermentación sintético por medio de resinas de intercambio iónico
GEOLOGÍA
- Correlación entre el flujo vehicular, el PM2,5 y variables meteorológicas, un estudio de caso al oriente de Bucaramanga (Colombia)
FÍSICA
- Análisis del comportamiento de un potencial lineal al solucionar la ecuación de Schrödinger
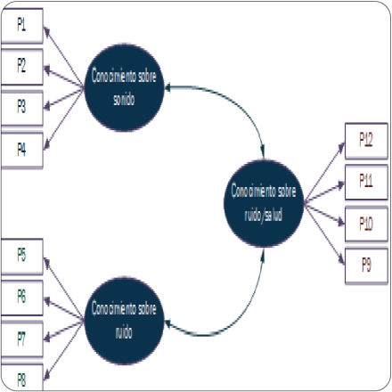
- Modelos de ecuaciones estructurales aplicados al análisis de la evaluación del aprendizaje sobre el impacto del ruido
CIENCIAS BÁSICAS APLICADA: ALIMENTOS
- Harina de grillo Acheta domesticus: composición lipídica y posibilidades sobre su modificación por medio de la dieta
Published:
2020-12-28



